首页
课程
系列课
讲师
资讯
登录
/
注册
&nsbp;
◆
◆
我的课程
我的订单
消息通知
&nsbp;
退出
课程
◆
◆
课程
名师
资讯
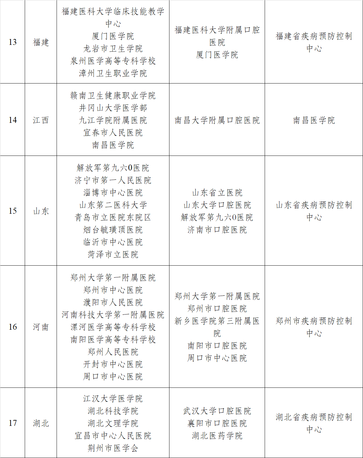
承学网资讯 国家医学考试中心发布技能考试基地名单
06月04
0
评论
来源:互联网
承学网资讯 国家医学考试中心发布技能考试基地名单
本次发布的技能考试基地名/承学网整理单以西医类为主,具体如下:
快点分享给你的朋友吧!
还可以输入
500
字
评论
← 上一页
下一页 →
热门资讯
点击登录
我的课程
学习记录
我的学币
我的订单
站内消息
账户安全
首页
课程
系列课
讲师
资讯
安全退出
首页
课程
系列课
资讯
我的